PHASE-60+
COCR
e-RTI
e-GeM
Web Mail
Employee Login
Tenders
Careers
Bill Tracking
Contact Us
CVC ePledge
Screen Reader Access
Skip to Main Content
A-
A
A+
Print
Hindi
PHASE-60+
COCR
e-RTI
e-GeM
Web Mail
Employee Login
Tenders
Careers
Bill Tracking
Contact Us
CVC ePledge
Screen Reader Access
Skip to Main Content
A-
A
A+
Print
Hindi
Book Online
Book Online
Home
About Us
Business Verticals
Performance
Flight Safety
Vigilance
Transparency
RTI
Pawan Hans Training Institutes
Investors
Media
Home
>>
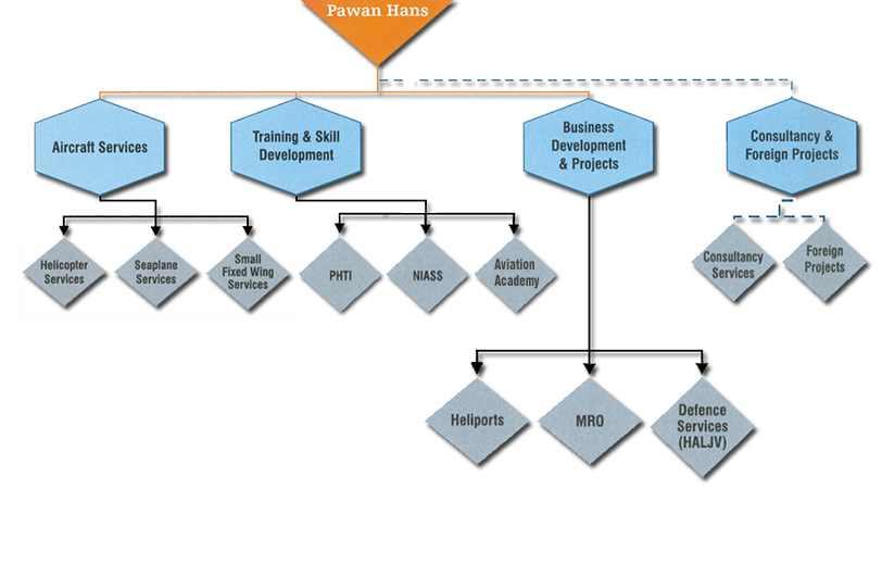
Business Verticals
Aircraft & Helicopter Services
Seaplane Services
Small Fixed Wing Services
Multiutility Services
Onshore
Offshore
Business Dev & Projects
MRO
Overview
Our Strength
Our Workshops
We are Approved
Our MRO Customers
MRO Brochure
Heliports
Foreign Projects
Foreign Projects
Our Patrons
For More Informations, Please Contact
Sh. Manish Rokade
General Manager (Marketing)
Phone: 0120-2476707
E-Mail: manish[dot]rokade[at]pawanhans[dot]co[dot]in
Business Verticals
Lat Updated on: 12/10/2020
PROCUREMENT OF SPARES
PROCUREMENT OF SPARES